Schéma zapojení světla
- Podrobnosti
- Kategorie: Elektrická schémata
- Zveřejněno: 7. 6. 2011 0:00
- Napsal Uzel
- Zobrazeno: 16098
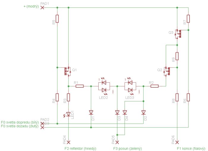
Tady je elektrické schéma zapojení světel (LED) do lokomotivy:
Rozpiska:
LED1 - vysokosvítívá bílá
LED2,3 - dvojbarevná červeno-žlutá - antiparalelní
R1-3 předřadné odpory podle typu použitých LED (R1,2 470R, R3 4K7)
R4-9 odpory podle použitých tranzistorů (47K)
Q1-3 tranzistory třeba FET P-kanál nebo nějaký jiný universální PNP (BSS84)
D1-4 diody (BAT46)
Pro lokomotivu je potřeba dva PS, všechny signály z dekodéru jsou paralelně zapojené, akorát signály F0 dopředu a F0 dozadu jsou překřížené.
Toto schéma má jednu nevýhodu: při použití funkce F3 - posun bude odebírán stejný proud, jakoby LED svítily.
Takto vypadá provedení na universálním děrovaném PS aplikované na Mlhovi rosně:






